Simple ESP8266 Arduino script to trigger a Jenkins job. Build your team a box with missile switch, key switch and LED buttons to show off your deployment pipeline.
The build is pretty arbitrary - it could be a single push button with no lights, but where's the fun in that?
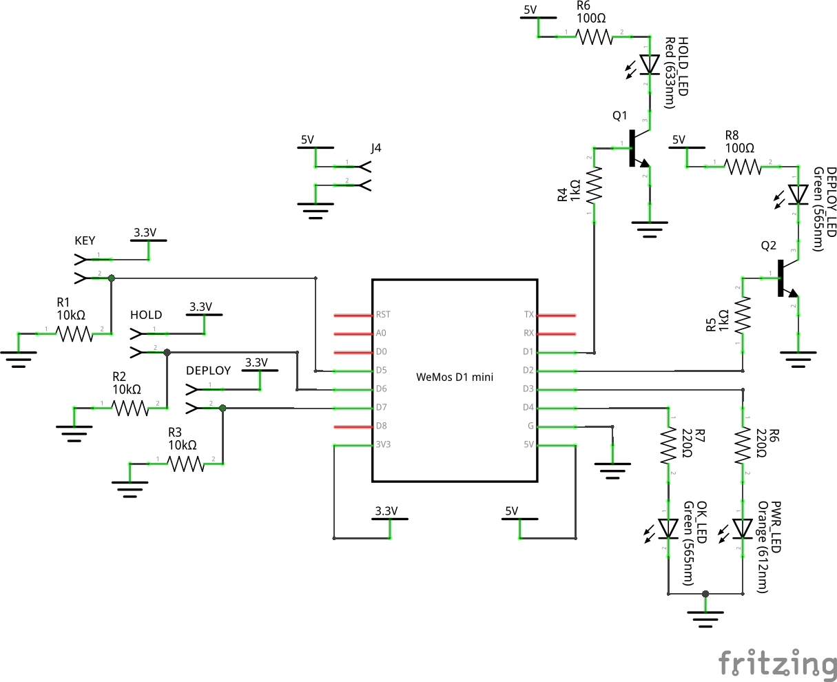
The ESP will only provide 20mA per pin, so make sure you calculate your resistor values appropriately to not overcook it. The oversized automotive push-buttons I used for the hold and deploy buttons needed > 5v, so had to be controlled via a couple of small NPN transistors.
Using an ESP development board like the Wemos D1 mini quite simple. Here's a suggested protoboard layout:
Note the missile switch is literally a power switch between a battery pack a the board.
-
Determine your Jenkins API token and base64 encode it.
-
Copy the
credentials.h.distfile tocredentials.hand fill in the various configuration details (wifi name, password, etc). -
You'll need the ESP8266 Arduino library in order to compile the sketch.


